Дайджест
продуктового дизайна
Подписаться на рассылку
Ура! Вы подписаны!
Oops! Something went wrong while submitting the form.
© Юрий Ветров, 2010–2025
Jony Ive уходит из Apple. Вместе с Mark Newson они откроют дизайн-студию, которая будет работать в том числе с Apple. Пять лет назад он говорил, что уйдёт только в том случае, если в компании закончатся инновации.

Jon Kolko размышляет на тему проблем современного образования для дизайнеров. Как сделать так, чтобы выпускники не просто знали методы, но лучше думали о решаемой проблеме.
Kim Flaherty из Nielsen/Norman Group даёт своё определение разницы между User Experience и Customer Experience. Она рассматривает три уровня взаимодействия человека с компанией — конкретные взаимодействия, целостные сценарии и общая история отношений.
Medium запустили свой собственный журнал по дизайну на Medium со статьями сторонних авторов.
Редизайн CarPlay. Разделение экрана для двух приложений, так что не придётся переключаться с карт на музыку, плюс контекстные подсказки приложений.

Niteesh Yadav описывает особенности восприятия текстов в виртуальной и дополненной реальности. Как добиться хорошей читабельности.
Вышел ежегодный отчёт Mary Meeker об интернет-трендах. vc.ru выделили основные тезисы.
Ежегодный обзор трендов в логотипах от LogoLounge.
Яркий пример фиаско при запуске продукта. Accenture делал перезапуск сайта Hertz за многие миллионы долларов. Они сорвали все сроки, решение не соответствовало ТЗ в плане современных требований (правильная адаптивность, нормальная дизайн-система на компонентах в коде с живым гайдлайном, возможность тематизации для подбрендов). Причём за приведение к нему подрядчик просит миллионы за доделки.
Крепкий концепт вымышленной операционной системы от Jason Yuan. Она заточена под мета-сценарии (например, спланировать поездку), в которых пользователь взаимодействует с атомизированными частями приложений (например, конкретная переписка из мессенджера).

Канва дизайн-мышления, помогающая вести дизайн-процесс.
Sid Yadav перешёл из дизайна в управление продуктом и даёт 10 советов по основным точкам фокуса в этой трансформации. Всё с отсылками на дельные книги.
Шикарная статья Олега Якубенкова, где он показывает ошибку в использовании популярного сейчас в отечественном проф.сообществе термина Customer Development. В изначальной концепции Steve Blank это была целостная методология продуктовой работы, а у нас под этим понимается только один из кусков — пользовательские исследования (или скорее их часть — глубинные интервью).

Dan Brown описывает универсальный подход к проведению полезных рабочих встреч по проработке дизайна. Это 4 этапа — формулировка проблемы, извлечение идей, комбинация идей, осмысление.

Peter Merholz размышляет об оптимальном процессе поиска руководителей дизайна. Основные задачи и особенности отбора.
Ayesha Saleem провела небольшое исследование UX в стартапах. Она выделила три категории в зависимости от того, когда они начали использовать хорошие практики дизайна интерфейсов, и попыталась соотнести их с успехами на рынке.
Behzod Sirjani из Slack рассказывает о своём опыте построения стажёрской программы для пользовательских исследований, а также видении правильной работы с продуктовыми командами.
Eunice из IBM вкратце рассказывает о карте компетенций для дизайнеров в компании (сейчас их уже 2000 человек). Allison Biesboer рассказывает, как она рождалась (многовато воды, но есть основные детали процесса создания).
Denise Lee Yohn даёт советы по организации внутренней культуры компании, которая способствует фокусу на пользователях. Много времени уделяется доступности знаний о пользователя и грамотному найму сотрудников.
Sana Rao из Deliveroo рассказывает о реорганизации дизайн-команды. Они пришли к матричной структуре вместо разделения по функциональным отделам.

Alastair Simpson из Atlassian руководил многими дизайн-командами в компании. Он составил шикарную памятку для нового дизайн-менеджера в команде — как разобраться в ситуации и приносить пользу, а не новый слой микро-менеджмента.
Henry Wu из HubSpot пишет о том, как дизайнеру грамотно общаться на языке бизнеса и апеллировать к правильным метрикам в текущей ситуации в продукте.

Jeff Sauro воспроизвёл ещё одну часть исследования по NPS чтобы понять распределение рекомендаций по конкретным оценкам.
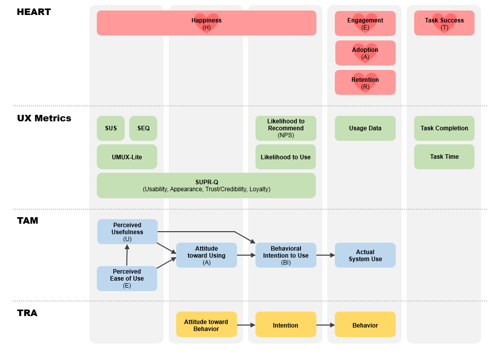
Jeff Sauro сравнивает фреймворк HEART с более ранними аналогами и пытается понять, насколько его использование приносит пользу продуктовым командам. Он связывает вместе метрики поведения и отношения к компании.

Andy Clarke продолжает серию экспериментов с интересной журнальной вёрсткой в вебе.
Обзор истории развития технологий работы с интерфейсом для пользователей с ограниченными возможностями от Be Birchall.
Cailean Cooke Goold из Facebook даёт советы по проведению разведочных пользовательских исследований.
Maria Rosala из Nielsen/Norman Group описывает типичные проблемы в планировании и проведении интервью с пользователями.
Jeff Sauro сделал обзор своих попыток воспроизвести известные метрики и методы пользовательских исследований. Какие-то подтвердились, какие-то — нет.
Beth Lingard из Facebook показывает свой подход к описанию выводов из пользовательских исследований, который удобен для продуктовых команд.
Jeff Sauro разбирает возможность предсказать действия пользователя через его отношение к компании или продукту. Он прошёлся по ранним исследованиям (в том числе причины появления нормы «не нужно спрашивать пользователя, что ему нужно»). Отношение можно разделить на три составляющие (убеждения, чувства и намерения), причём у намерений подтверждается вероятность предсказания последующих действий.

Babette Schilte из команды пользовательских исследований Facebook рассказывает о сборе небольших инсайтов из пользовательских исследований, которые можно и нужно использовать для других задач.
Matt Duignan из Microsoft руководит базой пользовательских инсайтов HITS. Он показывает принципы её работы и то, как продуктовые команды получают пользу от неё. Его подкаст на эту тему.

Alyssa X рассказывает о своём новом инструменте для анимации. Пока ничего рабочего нет, но есть обзор основных идей.
Запустили глобальные гайдлайны, которые могут описывать сразу несколько проектов. Цвета, шрифты и компоненты могут наследоваться, например, между вебом, Android и iOS.
Вышел из беты. Появилась организация проектов в облаке и версионность, а сам интерфейс сильно доработан.

Конструктор переписки в чате, который даёт на выходе скриншот iMessage в телефоне. Интервью с автором.
Вышла из беты. Обновился интерфейс, появился импорт из Sketch, расширяются возможности визуального дизайна.

На сайте пишется о прекращении разработки.
Новая версия вышла из беты. Из наиболее интересных изменений — анимация векторных фигур.
И ещё один конструктор иллюстраций.
Ещё один сервис-конструктор иллюстраций из готовых элементов.
Простейший конструктор прототипов промо-сайтов, помогающий маркетологам и интерфейсным писателям проработать контент и подачу информации в целом.

Генератор брифов на разные работы по дизайну.
Векторный редактор для Mac.
Экспериментальное планшетное приложение для визуальных заметок и набросков. Интересные приёмы взаимодействия с интерфейсов, которые подробно разобраны в статье.

Вышла третья версия конструктора промо-сайтов от DesignModo.
Конструктор мобильных сайтов для Instagram, можно делать их прямо на телефоне.
Анонсированы плагины. Обещают надёжную и безотказную работу, когда надстройки не ломаются при обновлении инструмента. Уже доступна бета-версия для разработчиков. Это было одной из главных функциональных претензий переходящих со Sketch.
Бонус: Памятка по созданию типографической системы. Больше базовой теории построения шрифтовой шкалы, зато есть шаблоны-примеры прямо в Figma.

Это напоминает переломный момент в гонке Android и iOS — в какой-то момент они настолько сильно оторвались от конкурирующих платформ вроде Windows Phone, Tizen, Sailfish, WebOS и других, что все попытки догнать в лоб потеряли смысл (при всех деньгах Adobe и InVision). В этом году Sketch и Figma сделают примерно то же, так что даже не знаю, стоит ли продолжать говорить про остальных.
Поиск по подборкам Muzli неплохо дополняет Pinterest для сбора мудбордов.
Сервис позволяет быстро собрать обучающий тур для пользователя. Авторы нацелились на продавцов и службу поддержки, т.е. использование для помощи конкретному человеку.
Анонсирована версия для команд. Общее пространство в Sketch Cloud, версионирование, централизованная раздача плагинов и библиотек символов, просмотр спецификаций экрана в браузере без Zeplin. Как и в Figma, вы платите только за редакторов, а не каждый чих с единичным просмотром одного экрана. Бета-версия появится в июле.

А ещё в версии 56 решится самая древняя и глупая боль — символы сами меняют размер при изменении контента. Неужели не придётся руками менять ширину кнопок?! Плюс появится панель компонентов рядом со слоями (как в Фигме). И изменение расстояний в группе объектов (тоже как в Фигме).
Jared Spool пишет об итеративном улучшении понимания пользователей и их сценариев по ходу работы над продуктом.
Андрей Гаргуль пишет о важности учёта ожиданий пользователей при планировании и запуске MVP.
Kate Moran и Kim Flaherty описывают компромисс между удобством и страхами для современных устройств и сервисов, которые требуют пожертвовать частью приватности.
Сервис помогает хранить токены дизайн-системы и раздавать их в кучу платформ и фреймворков. Ну и собирать их изначально из инструментов дизайна.

Susan Gray Blue из Facebook описывает подход компании к тональности текстов в интерфейсе. Они не пытаются угадать настроение пользователя, ведь это невозможно, но стараются быть адекватными конкретной ситуации.

Chrid Cid предлагает называть переменные дизайн-системы «ионами» для тех, кто придерживается методологии атомарного дизайна. Правда, «токены» уже более устоявшееся и прижившееся слово.
Годная памятка Rhiannon Jones из Deliveroo по выбору правильной тональности для интерфейсных текстов. Она должна быть связана с брендом и работать в обычных и проблемных ситуациях.

Небольшое интервью с Brad Frost о его текущих проектах и нюансах внедрения дизайн-систем.
Michele Cynowicz из Vox Media рассказывает о том, как устроены интерактивые прототипы на базе их дизайн-системы. Они делают ветку в компонентах, которая в случае успеха вливается в основной код и доступна всем.
Adobe развивают свою дизайн-систему Spectrum. У них больше сотни продуктов, так что задача монструозная и отдача будет не скорой. Но они описали неплохой универсальный подход, который потенциально поможет сделать разные приложения однородными. Команда недавно ответила на вопросы Designer News. Ещё пара статей на тему от них: 1, 2 и 3.

Gene Shannon из Shopify размышляет об основных выводах из двухлетнего опыта работы над их дизайн-системой Polaris. Много интересных деталей и практических проблем развития масштабной платформы.

Часы развиваются как инструмент для мониторинга здоровья. Теперь у них есть свой магазин приложений, не требующий телефона.

Особых обновлений интерфейса нет (снова фокус на ускорение работы и уменьшение размера приложений), но:
Тёмная тема оформления, как и в любом чайнике в 2019 году. Гайдлайны.

Новый паттерн фильтра в фотографиях и расширенный редактор во встроенной почте.

Авторизация в сторонних сервисах через учётную запись Apple. Позволяет войти через отпечаток пальца или распознавание лица, ну и поможет спрятать почту от спамеров.


Быстрый набор на клавиатуре через свайпы — всего-то с отставанием почти на десять лет от Android.

Управление голосом для пользователей с ограниченными возможностями теперь покрывает, кажется, вообще все возможные сценарии использования.
Ограничения на рекламу и отслеживание поведения в приложениях для детей.
Если поднести телефон в HomePod, музыка продолжит играть на умной колонке.
Бета-версия уже доступна (обзор). Обзор обновлений для разработчиков и дизайнеров. А ещё появились шрифт New York и библиотека иконок с вариативной толщиной линий:

Ещё из полезных инструментов — фреймворк SwiftUI для любых ОС от Apple, который сильно упрощает сборку интерфейса. Так, что это могут делать дизайнеры — можно набросать элементы на экран и потом корректировать код. К нему идут пошаговые уроки, а вездесущий Meng To запустит курс осенью.

Ну и традиционное награждение лучших по дизайну приложений.
Поскольку разумного подхода с единой операционкой для компьютеров и планшетов от Apple ждать не приходится, продолжается ползучая миграция планшетов в сторону полноценности (с попутным отказом от многих мантр концепции «Post-PC»). В этом году iOS выделили в отдельную ветку iPadOS. Что интересного произошло с интерфейсом:

Более серьёзная работа с файловой системой после всех тех баек о ненужности этой «устаревшей концепции». Есть даже свои флешки — через адаптер можно подключить SD-карточку.


Приложения можно запускать несколько раз (они будут во вкладках).
Стартовый экран теперь с виджетами, а сетка иконок приложений плотнее.

Более лучшее переключение между приложениями.

Простые жесты для копирования и вставки, а также отмены при редактировании документов.
Можно ставить шрифты (судя по описанию, через AppStore).

Постепенно работают над браузером, который был очень далёк от современных возможностей на десктопе. Уже хвалятся работой Google Docs, так что наверняка сможет Figma и грядущий Sketch для браузера.
iPad может стать вторым экраном для ноутбука или компьютера. Можно также управлять компьютером с планшета.

Project Catalyst (анонсированный ранее как Marzipan), который позволяет портировать iPad-приложения на Mac, уже доступен разработчикам. Например, Twitter быстро запилили приложение.
Бета-версия уже доступна (обзор). Обзор обновлений для разработчиков и дизайнеров.
Ежегодная конференция WWDC приносит свежий iOS и какие-нибудь нежданчики для дизайнеров интерфейсов, делающих модные приложения. В этот раз приехало со стороны со стороны планшетов.

Памятка Raluca Budiu из Nielsen/Norman Group по выделению обязательных полей в формах. Базово, но обзор хороший.
Ещё один каталог интерфейсных паттернов.
Aaron Pearlman даёт советы по оптимизации навигации по интерфейсу с клавиатуры для пользователей с ограниченными возможностями.
Советы по грамотному представлению промокодов в интернет-магазинах от Kim Flaherty из Nielsen/Norman Group.
Page Laubheimer из Nielsen/Norman Group рассказывает о законе руления Accot-Zhai для элементов интерфейса, предполагающих долгое перемещение указателя (например, курсора мыши). Он помогает сделать доступную зону (тоннель) достаточно широкой, чтобы взаимодействие с выпадающим списком, ползунком, хронологией видео и другим подобным элементом было комфортным.

Обзор безумных интерфейсных паттернов, которые выходят в Reddit-сообществе Programmer Humor с 2016 года.

Suzanne Scacca пишет о странном тренде, когда чат-боты заменяют привычные формы обратной связи на мобильных сайтах. В большинстве случаев они бесполезны и только усложняют контакт с компанией.

Jony Ive уходит из Apple. Вместе с Mark Newson они откроют дизайн-студию, которая будет работать в том числе с Apple. Пять лет назад он говорил, что уйдёт только в том случае, если в компании закончатся инновации.

Jon Kolko размышляет на тему проблем современного образования для дизайнеров. Как сделать так, чтобы выпускники не просто знали методы, но лучше думали о решаемой проблеме.
Kim Flaherty из Nielsen/Norman Group даёт своё определение разницы между User Experience и Customer Experience. Она рассматривает три уровня взаимодействия человека с компанией — конкретные взаимодействия, целостные сценарии и общая история отношений.
Medium запустили свой собственный журнал по дизайну на Medium со статьями сторонних авторов.
Редизайн CarPlay. Разделение экрана для двух приложений, так что не придётся переключаться с карт на музыку, плюс контекстные подсказки приложений.

Niteesh Yadav описывает особенности восприятия текстов в виртуальной и дополненной реальности. Как добиться хорошей читабельности.
Вышел ежегодный отчёт Mary Meeker об интернет-трендах. vc.ru выделили основные тезисы.
Ежегодный обзор трендов в логотипах от LogoLounge.
Яркий пример фиаско при запуске продукта. Accenture делал перезапуск сайта Hertz за многие миллионы долларов. Они сорвали все сроки, решение не соответствовало ТЗ в плане современных требований (правильная адаптивность, нормальная дизайн-система на компонентах в коде с живым гайдлайном, возможность тематизации для подбрендов). Причём за приведение к нему подрядчик просит миллионы за доделки.
Крепкий концепт вымышленной операционной системы от Jason Yuan. Она заточена под мета-сценарии (например, спланировать поездку), в которых пользователь взаимодействует с атомизированными частями приложений (например, конкретная переписка из мессенджера).

Канва дизайн-мышления, помогающая вести дизайн-процесс.
Sid Yadav перешёл из дизайна в управление продуктом и даёт 10 советов по основным точкам фокуса в этой трансформации. Всё с отсылками на дельные книги.
Шикарная статья Олега Якубенкова, где он показывает ошибку в использовании популярного сейчас в отечественном проф.сообществе термина Customer Development. В изначальной концепции Steve Blank это была целостная методология продуктовой работы, а у нас под этим понимается только один из кусков — пользовательские исследования (или скорее их часть — глубинные интервью).

Dan Brown описывает универсальный подход к проведению полезных рабочих встреч по проработке дизайна. Это 4 этапа — формулировка проблемы, извлечение идей, комбинация идей, осмысление.

Peter Merholz размышляет об оптимальном процессе поиска руководителей дизайна. Основные задачи и особенности отбора.
Ayesha Saleem провела небольшое исследование UX в стартапах. Она выделила три категории в зависимости от того, когда они начали использовать хорошие практики дизайна интерфейсов, и попыталась соотнести их с успехами на рынке.